feature product

【主要特点】
产品名称: 4梳A4折页机
型 号:GOL02-4
适用纸张:50 g/㎡~120 g/㎡;27×50mm最小;220×360mm最大
纸张载量:300张(80g/㎡)
折 梳:2梳
压 痕 刀:1(可选2)
折页速度:120张/分钟 (220V, A4 80克/平方 优质纸 单折)
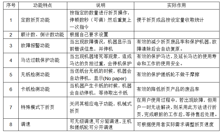
计数功能:4位递增计数;3位递减计数;定数折页,重复命令
产品尺寸:使用时876 (W)×362(D)×460(H)mm
适用电源:220V
功 率:70W
产品重量:28Kg
产品用途:印刷、制药、电子、日化、食品等小型说明书折页
可选折法:

【功能特点】
