feature product

【主要参数】
可选折法:

产品名称:4梳A3折页机+1刀
型 号:GOL03-4
适用纸张:50 g/㎡~127 g/㎡;86×128mm最小;300×680mm最大
纸张载量:500张(80g/㎡)
折 梳:4梳
压 痕 刀:1(可选2)
折页速度:160张/分钟 (220V, A4 80克/平方 优质纸 单折)可调速
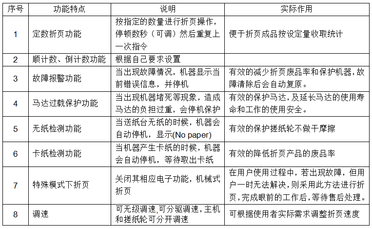
计数功能:4位递增计数;3位递减计数;定数折页,重复命令
产品尺寸:使用时1220(W)×480(D)×560(H)
适用电源:220V
功 率:200W
产品重量:45Kg
产品用途:印刷、制药、电子、日化、食品等小型说明书折页
【功能特点】
